
Формули у класі многочленів:
 Різниця та сума квадратів    
1=0,25(m2+1)2 – 0,25(m2-1)2 ;  
m=(m+0,25)2-(m-0,25)2 ;   
m2=0,25(m2+1)2-0,25(m2-1)2;  
mn=0,25(mn+1)2-0,25(mn-1)2    
a2 + b2 – не розкладається  на цілі множники на множині многочленів з дійсними коефіцієнтами;
a2 – b2 = (a – b)(a + b) – це різниця квадратів двох виразів.
Різниця та сума кубів
а3 – b3 = (a – b)(a2 + аb + b2) – це різниця кубів двох виразів.
а3 + b3 = (a + b)(a2 – аb + b2) – це cума кубів двох виразів.
Різниця та сума біквадратів
а4 – b4 = (a – b)(a3 + а2b + аb2 + b3) = (a – b)(a + b)( a2 + b2);
а4 + b4  - не розкладається на множники
а5 – b5= (a – b)(a4+ а3b + а2b2 + аb3 + b4);
а5 + b5= (a+b)( a4 – а3b + а2b2 – аb3 + b4);
a2m + b2m  - не розкладається на множники
аn – bn = (a–b)( an-1+ аn-2b + аn-3b2 +… + а2bn-3 + аbn-2 + bn-1);
Якщо  b =1, тоді  аn – 1= (a–1)( an-1+аn-2  + аn-3  +… +а2 + а + 1);
Степінь суми двох виразів.
(a±b)0 = 1;        (a±b)1 = a±b; 
 1:an ±(1:bn) =a-n±b-n=(ab)-n(an ± bn) =a-n ± b-n 
Квадрат  двочлена:
(a + b)2 =(b + a)2 = a2 + 2ab + b2 –  це квадрат суми двох чисел.
(a – b)2 =(b – a)2 = a2 – 2ab + b2 –  це квадрат різниці двох чисел.
Куб  двочлена:
(a + b)3 = a3 + 3a2b + 3ab2 + b3  – це куб суми двох чисел;
(a – b)3 = a3 – 3a2b + 3ab2 – b3  – це куб суми або різниці двох чисел;
Іноді стають у нагоді такі формули:
(a±b)4 = a4±4a3b +6a2b2 ±4ab2 + b4;
(a±b)5 = a5±5a4b +10a3b2 ±10a2b3 +5ab4 ± b5;
(a±b)6= a6±6a5b +15a4b2 ±20a3b3 +15a2b4 ±6ab5 +b6.
Для непарних n: аn + bn = (a+b)( an-1-аn-2 b + аn-3b2 -… +а2bn-3 - аbn-2 + bn-1);
Якщо  b =1, тоді a2n+1 + 1= (a+1)( an-1- аn-2  - аn-3  +… +а2 - а + 1);
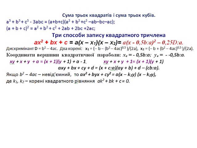
Сума трьох квадратів і трьох кубів.
а3 + b3 + c3 - 3abc = (a+b+c)(a2 + b2 +c2 –аb–bc–ac);
(a + b + c)2 = a2 + b2 + c2 + 2аb + 2bc +2ac;
(a – b)3 + (b – c)3 + (c – a)3 =3 (a – b)(b – c)(c – a).
a4 + 4 =  (a2 – 2a + 2)(a2 + 2a + 2);
a4 + a2 + 1 = (a2 + a + 1)(a2 – a + 1);
а5 + a +1 = (a2 + a + 1)(a3 – a2 + 1);
a10 + a5 + 1 = = (a2 + a + 1)(a8 – a7 + a5 – a4 + a3 – a + 1);
a3 + b3 + c3 – 3abc = (a + b +  c)(a2+ b2 + c2 – ab – ac – bc).
a4 + 4b4 = (a2 – 2ab + 2b2)(a2 + 2ab + 2b2);
4a4 + b4 =  (2a2 – 2ab + b2)(2a2 + 2ab + b2);
(х – m)(х – m - 2) + 1 = (х – m - 1)2;
1+ (n-1)n(n+1)(n+2)=(n2+n-1)2;
 (х-а)(х-(а+1))(х-(а+2))(х-(а+3))+1 = ((х2-(а +4)х+ (а+4))2;
 16+(n-2)n(n+2)(n+4)=(n2 + 2n- 4)2 ;   
81+(n-3)n(n+3)(n+6)=(n2 + 3n- 9)2;  
256+(n-4)n(n+4)(n+8)=(n2 + 4n- 16)2;
k4+(n-k)n(n+k)(n+2k)=(n2 + kn- k2)2;  
Якщо   m+k=p+q,  тоді
 |mkpq-(0,5km+0,5pq)2|+(x+k)(x+m)(x+p)(x+q))=
=(x2 - (k+m)x + 0,5km+0,5pq)2;  
k4+(n+k)(n+2k)(n+3k)(n+4k)=(n2 + 5kn+5k2)2;  
Довідник. Формули скороченого множення
Таким чином, на множині цілих 
справедливі такі властивості: 
аb(а
± b)=2х
у(у+1)=
2х, тобто, добуток двох послідовних цілих чисел завжди парне число;
(у+2)(у+1)у = 3х, тобто, добуток трьох послідовних цілих чисел завжди
ділиться на 3 націло;
(у-1)у(у+1) = 6х, тобто, добуток трьох послідовних цілих чисел завжди
ділиться на 6 націло;
(у-1)у(у+1)(у+2) = 24х, тобто, добуток трьох
послідовних цілих чисел завжди ділиться на 6 націло;
(у-2)(у-1)у(у+1)(у+2) =
2∙3∙4∙5х=120х, тобто, добуток п’яти послідовних цілих чисел завжди ділиться на
120 націло.
Варто звернути увагу на те, що сума парної кількості непарних чисел є
парною. 
Узагальнення
цього факту виглядає так: 
парність
суми кількох чисел залежить лише від парності числа непарних доданків: 
якщо
кількість непарних доданків є (не)парна, то і сума також є (не)парною.
Це
можна зрозуміти з таких властивостей парності: 
  2∙n + 2∙k + … + 2∙f + 2∙q = 2∙(n + k + … +
f  + q) = 2∙m 
СУМА БУДЬ-ЯКОЇ
КІЛЬКОСТІ ПАРНИХ ЧИСЕЛ ЗАВЖДИ ПАРНА.
2∙n
– 2∙k – … – 2∙f – 2∙q = 2∙(n – k – … – f 
– q) = 2∙m 
РІЗНИЦЯ БУДЬ-ЯКОЇ
КІЛЬКОСТІ ПАРНИХ ЧИСЕЛ ЗАВЖДИ ПАРНА.
(2∙n -1)+ (2∙k-1)+ … + (2∙f-1) + (2∙q-1) = 2∙(n + k +
… + f  + q)- 2s = 2∙(m-s) 
СУМА ПАРНОЇ КІЛЬКОСТІ
НЕПАРНИХ ЧИСЕЛ ЗАВЖДИ ПАРНА.
(2∙n -1)+ (2∙k-1)+ … + (2∙f-1) + (2∙q-1) = 2∙(n + k +
… + f  + q)- 2s -1 = 2∙(m-s) - 1
СУМА НЕПАРНОЇ КІЛЬКОСТІ
НЕПАРНИХ ЧИСЕЛ ЗАВЖДИ НЕПАРНА.
Таким
чином, парність результату не залежить від розстановки плюсів і мінусів між
цілими числами, а залежить тільки від кількості непарних чисел в початковому
наборі. Зрозуміло, що сума будь-якої кількості парних чисел є  завжди парним числом.
Множина раціональних чисел.
Означення.
Число називається раціональним, якщо його можна записати у вигляді звичайного
дробу, чисельник якого є цілим числом, а знаменник  є натуральним числом.
ПЕРІОДИЧНІ ДЕСЯТКОВІ ДРОБИ.
Уважно
прогляньте такі запитання та відповіді на них. 
Наведіть власні приклади десяткових дробів на кожне запитання.
Запитання: Чи
вірно, що якщо знаменник дробу містить тільки дев’ятки, то маємо періодичний
дріб?
 Відповідь: так. Прогляньте приклади.
Приклади
періодичних десяткових дробів. 
0,5555…. = 0,(5)
= 5:9 = 5/9;  
0,3333…. = 0,(3)
= 1:3 = 3/9 = 1/3;  
0,6666…. = 0,(6)
= 2: 3 = 6/9 = 2/3;
0,142857142857142857….
= 0,(142857) = 1:7 = 1/7 = 142857 / 999999;                     
0,4545454545… =
0,(45) = 5:11 = 45/99 = 5:11 = 5/11; 
0,615384615384615384…
= 0,(615384) = 8:13 = 8/13 = 615384 / 999999.
Запитання: Чи
вірно, що якщо знаменник дробу містить тільки 10, 100, 1000, і так далі…, то маємо
скінчені дроби? 
Відповідь: так.
Прогляньте приклади.
Приклади
скінчених десяткових дробів:
0, 5 = 1:2 =1/2
= 5/10;
0, 25 = 1:4 =1/4
= 25/100;
0, 3 = 3:10 =
3/10;
0,125 = 1:8 =
1/8 = 125/1000;
0,05 = 1:20 =
1/20 = 5/100.
Запитання: Чи
вірно, що існують нескінчені неперіодичні дроби? 
Відповідь: так.
Прогляньте приклади.
Приклади
нескінчених неперіодичних десяткових дробів:
3,1415926535897932384626433832795…
= π
(трансцендентне число, відношення довжини кола до довжини його діаметра);
2,71828182… = е (трансцендентне  число Ейлера, значення виразу  (1+1/к)к, якщо к → ∞);
1,4142135623730950488016887242097…
= 20,5 (ірраціональне число, 
довжина діагоналі одиничного квадрата).
Запитання: Як
розпізнати скінчені  та нескінчені
десяткові дроби?
Відповідь: Будь-яке
раціональне число можна записати у вигляді звичайного дробу
a/b = a:b,
тобто, записати,
як результат дії ділення. Зазначимо,  що
b є
N,
(тобто, b
≠ 0, натуральні числа),
а є
Z
(цілі числа, тобто, від’ємні числа, додатні числа і нуль).
Запитання: Чи завжди
в результаті ділення двох скінчених десяткових дробів ми отримаємо
скінчені  десяткові дроби?
Відповідь: Не
завжди в результаті ділення одного десяткового дробу на другий дістаємо
скінченний десятковий дріб.  Шуканою
часткою може бути і нескінченний десятковий дріб.
Запитання: Як
розпізнати скінчені  та нескінчені
десяткові дроби?
 Нескінченні десяткові дроби бувають:
періодичні і неперіодичні. 
Відповідь:
Наприклад, якщо ділити 3 на 11, у частці дістанемо нескінченний десятковий
дріб 0,272727..., у якому цифри 2 і 7 періодично повторюються. Це –
нескінченний періодичний десятковий дріб із періодом 27. 
Але відношення
довжини кола до довжини його діаметра виражається нескінченним неперіодичним
десятковим дробом 3,14159... .
Запитання: Які
бувають періодичні дроби?
Відповідь:
Періодичні дроби бувають чисті і мішані. 
Чистим
періодичним дробом називається такий, у якого період починається відразу після
коми, наприклад чистий періодичний дріб:
12,363636...
Мішаним
періодичним дробом називається  такий, у
якого між комою і першим періодом є одна або кілька цифр, що не повторюються,
наприклад мішаний періодичний дріб:
0,07464646...
Записувати
періодичні десяткові дроби прийнято скорочено: 
замість
3,2666... пишуть 3,2(6), 
замість
0,424242... пишуть 0, (42), тобто «період 42 записують у дужках.
Запитання: Як
розпізнати скінчені дроби?
Відповідь:
Звичайний нескоротний дріб можна подати у вигляді скінченного десяткового дробу
тоді і лише тоді, коли в розкладі на прості множники його знаменника немає інших
множників, крім 2 і 5.
Запитання: Чи
завжди нескоротний звичайний дріб  є  періодичним?
Відповідь: Якщо
звичайний нескоротний дріб перетворюється в нескінченний десятковий дріб,  то останній обов'язково періодичний.
 Запитання: Як розпізнати чисті та мішані
періодичні дроби?
Відповідь: Якщо
у знаменнику дробу немає множників 2 і 5, то він чистий періодичний, якщо ж
знаменник має множники 2 або 5 та інші числа, тоді дріб мішаний періодичний.
Приклади. Дріб
5/33 до перетворюється в чистий   періодичний
десятковий, бо 33 не ділиться ні на 2, ні на 5. Дріб 11/12 перетворюється у
мішаний   періодичний   десятковий дріб, бо знаменник 12 ділиться
на 2. 
Справді,
5/33  = 5:33 = 0,15151515… = 0,(15);
11/12
= 11: 12 = 0,91666666… =  0,91(6).
Запитання: Як
можна перетворювати чисті періодичні десяткові дроби в звичайні дроби?
Відповідь: Щоб
перетворити чистий періодичний дріб у звичайний, досить записати чисельником
його період, а знаменником – число, позначене стількома дев'ятками, скільки
цифр у періоді.
Приклади. 
0,(8) = 8/9; 
0,(84) = 84/99; 
0,(876) =
876/999; 
0,(8456) =
8456/9999; 
15,(37)= 15 +
37/99
12,(352)= 12 +
352/999.
Запитання: Як
можна перетворювати мішані періодичні десяткові дроби в звичайні дроби?
Відповідь:  Щоб перетворити мішаний періодичний дріб у
звичайний, досить від числа, що стоїть до другого періоду, відняти число, що
стоїть між комою і першим періодом, і здобуту різницю взяти чисельником, а
знаменником написати число, позначене стількома дев'ятками, скільки цифр у періоді,
і зі стількома нулями на кінці, скільки цифр між комою і періодом.
Приклади.  
 0,8(57) = (857 – 8) / 990 =  849 / 990
 6,7(4) = 6 + (74 – 7)/90 = 6 + 67/90.
